招生简章
在职课程培训班
中国人民大学艺术学院是一所培养兼具创作实践与理论研究能力的高素质艺术人才的综合性艺术学院,设有艺术学系、音乐系、绘画系、艺术设计系四个教学系,构建了从本科到硕士、博士的全方位人才培养体系。
艺术学院秉承中国人民大学“始终奋进在时代前列”的优良传统,坚持“为人民而艺术”的教育理念和创作导向,致力于在“全球化”的时代背景下,扎根中华民族艺术审美领域,探索具有中国特色的艺术教育模式与艺术人才培养机制,把弘扬中国文化精神、践行社会主义核心价值观作为艺术教育的理念与方向。
艺术学院师资力量雄厚,拥有一批知名专家学者,依托中国人民大学人文社会科学学科优势,锚定“复兴栋梁、强国先锋”新时代人才培养总目标,学院逐渐形成了艺术理论和审美实践相结合、纯艺术和实用艺术相结合、专业艺术教育和艺术素质教育相结合的办学特色,以培养造就新时代在艺术领域里肩负引领作用,同时具有良好社会道德与责任感的复合型高素质人才为使命。
为了更好地服务社会,满足文化艺术产业对复合型人才的强烈需求,学院自2005年开办在职课程培训班,培养了大批文化艺术产业管理人才,深受社会的欢迎和好评。
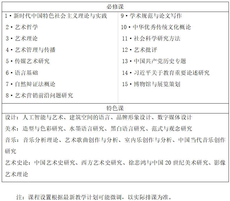
一、课程安排:

二、招生对象:
文化艺术管理机构、出版社、杂志社、报社、电视台、广播电台、演艺团体、网络传媒公司、文化艺术公司、广告公司、会展公司、画廊、影视公司从事相关行业工作者,美术音乐大中小学及培训机构教师,艺术设计行业相关人士。
三、报名条件:
1、遵纪守法,品行端正,身心健康,能坚持在职学习者;
2、受教育背景,符合下列条件之一者:
(1)大学本科毕业,并获得学士学位;
(2)大专学历,旨在提高本人业务素质,也可报名参加在职课程培训班的学习。
四、学习安排:
每月1-3个周末集中授课,寒暑假不上课,线上线下同步授课的教学方式。课程以理论课为主,集中授课与自学相结合的学习方式。
五、开班时间:
2026年10月
六、证书颁发:
学习结束考核合格者,由中国人民大学继续教育处颁发在职课程培训班结业证书。
七、收费标准及学习时间:
1、培训费:45800元/人
2、学习时间:2026年10月--2027年10月
3、学员在学习期间的食宿费、差旅费等由学员本人自理。
八、报名流程及联系方式
1、报名时间:即日至2026年12月31日;
2、报名地址:北京市海淀区中关村大街59号中国人民大学艺术学院533室。
3、报名联系人:崔老师010-62513150 , 18701476899(微信同号)
4、报名所需材料(到学校现场提交报名材料,或通过顺丰快递邮寄报名材料,两种方式任选其一:
a.本人身份证复印件1份(A4);
b.本人毕业证书复印件1份(A4);
c.本人学位证书复印件1份(A4);
d.2张近期二寸蓝底证件照片;
e.填写完整的报名登记表(添加报名微信领取);

重要知会
交付学校审核的学历学位材料、身份证必须真实有效,若因证书不真实造成的后果,责任自负。
九、缴费方式
(一)个人账户缴费:
点击“中国人民大学终身学习服务平台”发布简章的缴费链接,通过学校电子收费系统缴费。
个人账户缴费直达链接:https://peixun.ruc.edu.cn/index/index/project_cont/id/4136.html
或扫描二维码缴费:

学员通过点击简章页面发布的“报名缴费”按钮,可直接打开“中国人民大学通用收费系统”中该项目的对应收费页面,注册并填报个人身份信息和票据信息后,通过系统缴费。
郑重提醒:学员如果遇到招生人员以参加本项目培训为由,要求学员缴纳任何公示培训费之外的费用,可向学校有关部门举报违规行为。举报电话:010-62515728。
(二)单位账户缴费:
通过单位银行账户办理银行汇款缴费。
户 名:中国人民大学
开户行:中国工商银行北京紫竹院支行
账 号:0200 0076 0902 6400 244
特别说明:汇款时“收款人(单位)”一栏均只填“中国人民大学”六字,在“用途/摘要”栏里填上“艺术学院2026年中国人民大学艺术学院艺术学专业在职课程培训班(北京)课程XXX(学员姓名)培训费”。汇款后请将银行汇款凭单提交至艺术学院有关负责老师处确认。